| 
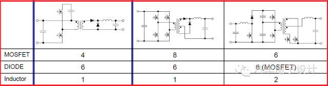
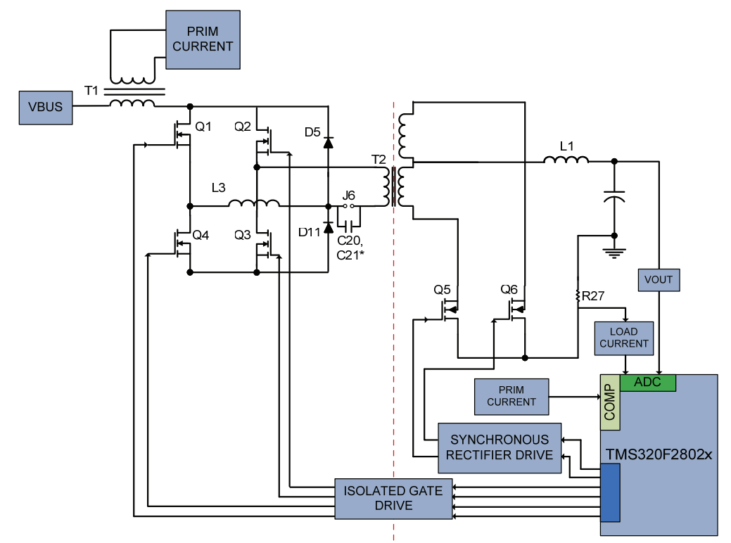
 | [DCDC] 新能源汽车DC/DC变换器及实物拆机图 | 
| 
汽车零部件采购、销售通信录       填写你的培训需求,我们帮你找      招募汽车专业培训老师 
 | ||
| 
 | ||
| 
 | ||
| 
 | ||
 |手机版|小黑屋|Archiver|汽车工程师之家
( 渝ICP备18012993号-1 )
|手机版|小黑屋|Archiver|汽车工程师之家
( 渝ICP备18012993号-1 )
GMT+8, 1-11-2025 06:39 , Processed in 0.342392 second(s), 40 queries .
Powered by Discuz! X3.5
© 2001-2013 Comsenz Inc.