中国汽车工程师之家--聚集了汽车行业80%专业人士 

论坛口号:知无不言,言无不尽!QQ:542334618 

本站手机访问:直接在浏览器中输入本站域名即可 

  • 1197查看
  • 0回复

[充电系统] 台达15KW直流快速充电机

[复制链接]


该用户从未签到

发表于 27-8-2023 10:27:08 | 显示全部楼层 |阅读模式

汽车零部件采购、销售通信录       填写你的培训需求,我们帮你找      招募汽车专业培训老师


第4篇快速充电机文章,今天分享一个基于双MCU/DSP控制的15KW直流充电桩设计,是2016年的方案,目前台达官网最小的快速充电桩已经是30KW了;

虽然是老方案,但是整体的设计确实是很多值得学习地方,小二水平有限,有问题欢迎交流指正;(这个方案,周末看了大半天)

1

设计规格概览

小二老习惯,还是从用户和应用角度看下设计先

台达15KW直流快速充电机w1.jpg

台达15KW直流快速充电机w2.jpg

台达15KW直流快速充电机w3.jpg

方案模块化设计,分:



    DSP+CPLD的控制板

    控制转接板

    驱动板

    功率电路板

    辅助电源


2

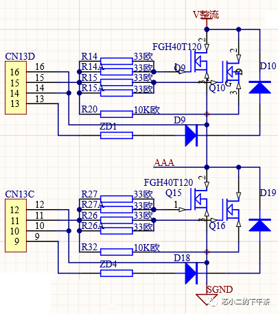
功率电路板

功率电路,采用了三相图腾柱全桥PFC+移相全桥主电路 的拓扑,拓扑可参考文章

新能源汽车OBC电路及芯片 - DSP控制+SiC+模拟

三相PFC整流采用了三桥臂图腾柱,采用的IGBT是Onsemi的FGH40T120 (1200V,40A),PFC的电流采样用的是SNIC的闭环霍尔SCB-50SYH

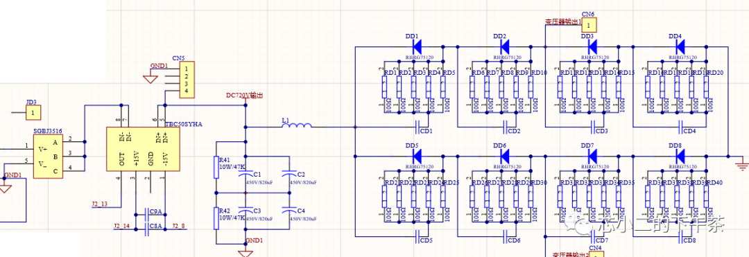
DCDC采用了移相全桥,移相全桥后的整流采用了Onsemi的RHRG75120 (75A, 1200V, Hyperfast Diode),整流后输出,经过SCB-50SYH进行电流采样,还加了一个捷捷微的三相整流桥SGBJ3516的

台达15KW直流快速充电机w4.jpg

台达15KW直流快速充电机w5.jpg

台达15KW直流快速充电机w6.jpg

2

辅助电源

整个系统元器件特别多,需要不同电压等级(1.9V/3V/3.3V/5V/12V),隔离的,非隔离的供电;

供电电源还是很复杂 (为了有足够对的隔离电源,辅助输出的直流12V还专门逆变出了一路交流,方便各个子模块通过隔离变压器后整流取电)

辅助电源,市电输入的交流,通过UC2844控制的半桥,输出1路隔离12V电源 (整流及隔离反馈电路未在截图中)

台达15KW直流快速充电机w7.jpg

输出的12V又经过SG2525的全桥逆变,输出一路交流12V,供其他模块

台达15KW直流快速充电机w8.jpg

3

DSP+CPLD控制板

DSP采用的是TI C2000的TMS320F28335,控制子板的独立形式

前级PFC和后级DCDC,各用了一颗28335+CPLD的控制板

台达15KW直流快速充电机w9.jpg

28335的供电,通过TPS767D301 (增强型产品双路输出、低压降稳压器)输出3.3V和1.9V两路电压,3.3V后接3V LDO当参考电压;

为了防止软件跑飞,外置了看门狗芯片 IMP706;

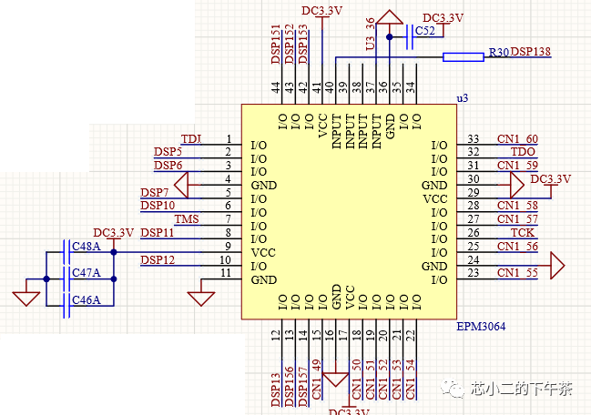
此外,控制板上还加了一路Intel的CPLD,EPM3064;

台达15KW直流快速充电机w10.jpg

4

IGBT驱动板

驱动芯片采用的博通的ACPL333J (输出电流为 2.5Amp 的 IGBT 门驱动光电耦合器)

台达15KW直流快速充电机w11.jpg

台达15KW直流快速充电机w12.jpg

驱动电路的供电,都是通过对24VAC进行整流,保证隔离;

台达15KW直流快速充电机w13.jpg

5

控制转接板

如下是DSP控制板和功率板的转接板,上面有电源,采样,调理,保护,通信等电路,可以看到一左一右分别是2个控制子板

台达15KW直流快速充电机w14.jpg

>> 电源部分

辅助电源的12V交流输入,通过2路隔离变压器,全桥整流后接两路LM2596S及MP2307,AMS1117-3.3V,得到多路12V,5V,3.3V电压

台达15KW直流快速充电机w15.jpg

>> 采样及保护电路

PFC部分,霍尔电流传感器采样的电流信号,经过TL084B的调理及后级的电压跟随后,输出给到ADC采样;

电压采样电路也是选用了四通道JEFT输入运放TL084B;

台达15KW直流快速充电机w16.jpg

主控芯片的PWM输出是3.3V,经过缓冲器74LS07(5V),HEF4082B(12V),HEF4093B(12V)整形及变压后,给到IGBT的驱动;

(这部分逻辑做的比较复杂,还有部分PWM信号先经过CPLD,有部分直接DSP给出,有兴趣的可以看原理图,一起交流)

PFC过流,母线过压,IGBT的DESAT保护,通过比较器LM239实现;

台达15KW直流快速充电机w17.jpg

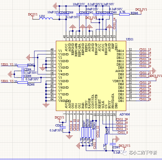
DC/DC部分电路更复杂,除了运放,缓冲器,触发器,与门,与非门外,还使用了一颗ADI的8通道,16bit的AD7606;

台达15KW直流快速充电机w18.jpg

>> 通信电路

一路隔离485通信,隔离通过6N137低速光耦,使用了MAX13486收发器;

一路CAN通信,采用了ISO1050数字隔离CAN通信芯片;

一路隔离UART,采用了6N137低速光耦和SN75LV4737A收发器

6

芯片清单

台达15KW直流快速充电机w19.jpg


该用户从未签到

发表于 18-3-2025 21:28:00 | 显示全部楼层
回复如下:

针对台达15KW直流快速充电机的设计文章,这是一篇非常有价值的分享。文章从设计规格概览入手,简要介绍了基于双MCU/DSP控制的充电方案。模块化设计使得整个系统更加清晰,便于维护和管理。功率电路板是核心部分,其设计需要特别精细和严谨。该方案虽然是一个老方案,但在实际应用中表现稳定,有很多值得学习和借鉴的地方。对于模块化设计的各个部分,如DSP+CPLD的控制板、控制转接板、驱动板和辅助电源等,都体现了工程师的精心设计和考虑。欢迎交流和指正,共同提高技术水平。
回复 支持 反对

使用道具 举报



该用户从未签到

发表于 18-3-2025 21:28:00 | 显示全部楼层
尊敬的网友:

针对您提到的台达15KW直流快速充电机方案,从专业的汽车工程师角度来看,这是一个非常有学习和借鉴价值的设计方案。此设计采用了双MCU/DSP控制,模块化设计使得结构清晰,易于维护和升级。

关于功率部分,此方案具有高效率和高可靠性的特点。DSP控制板和其他模块配合得当,能确保电流的精确控制和稳定输出。考虑到充电效率和安全性,此设计无疑为汽车电池提供了高效的充电解决方案。欢迎进一步交流指正,共同学习进步。
回复 支持 反对

使用道具 举报

快速发帖

您需要登录后才可以回帖 登录 | 注册

本版积分规则

QQ|手机版|小黑屋|Archiver|汽车工程师之家 ( 渝ICP备18012993号-1 )

GMT+8, 11-4-2026 07:40 , Processed in 0.620135 second(s), 36 queries .

Powered by Discuz! X3.5

© 2001-2013 Comsenz Inc.