【干货】电动汽车无线充电可行性分析
作者:瓜田李 电动汽车有线充电存在诸多局限,一定程度上影响了未来电动汽车出行的便利性,“无线充电”便成为大众更现实的需求。
以下为文章全文:(本站微信公共账号:cartech8)

汽车零部件采购、销售通信录 填写你的培训需求,我们帮你找 招募汽车专业培训老师
电动汽车有线充电存在诸多局限,一定程度上影响了未来电动汽车出行的便利性,“无线充电”便成为大众更现实的需求。本文将对无线充电在电动汽车上的技术可行性及市场前景进行阐述。 1、无线充电技术未达到大规模应用的要求 无线充电技术可以追溯到19世纪的尼古拉特斯拉,以及著名的特斯拉线圈。2007年6月,《科学》刊载了MIT利用磁场共振技术点亮了两米外的一盏60瓦灯泡,并将其取名为WiTricity,轰动了全球。而电动汽车无线充电技术却是在近两年来随着新能源汽车市场的火热逐渐被大家所谁知。 目前无线充电技术主要有电磁感应式、磁共振式、无线电波式、电场耦合式四种基本方式。这几种技术分别适用于近程、中短程与远程电力传送。 图表1无线充电技术原理
注:上面这幅图中的①即为充电墙盒,它主要负责将高频电转换为交流电。随后交流电传输至嵌入地面的充电板②,产生感应磁场,使车内的充电板④中出现感应电流。 市场主流的电动汽车无线充电的方式主要偏重于两种:电磁感应(Electromagnetic induction)和磁场共振(Resonance)。专利申请也主要集中在这两种技术方向:磁场共振、电磁感应及电磁波。在专利申请方面亦分成两大阵营,总体上来看,欧洲汽车厂商和国内的参与者倾向于电磁感应,日系汽车厂商倾向于磁共振,当然也有某些技术上的共性。 两种技术的研究重点也存在差异:电磁感应的研究聚焦在感应充电、无线充电、电磁感应和充电站领域;磁场共振的研究聚焦在无线电源、共振频率、感应系数、天线和发射器领域。技术上并无绝对优劣之分,目前都处于尝试阶段。 图表2部分企业无线充电技术倾向
目前,电动汽车无线充电大规模普及,仍有技术上的瓶颈要突破: 1)传输效率是所有无线充电都面临的问题。 电磁感应技术相对较为成熟,但要求电源发射设备和接受设备近距离接触,目前一个充电点只能充一个设备,也无法做到透过一定厚度的障碍物进行充电,充电效率很低。磁场共振式可实现远距离、一对多充电,它的原理是利用电磁感应现象,加上共振的原理,来提升无线充电的效率。简单的说,就是接受线圈和发射线圈处于一个相同的共振频率来传输能量,传输效率相对较高,目前测试阶段可达到90%。 然而,对于电动车这样充电功率更大的“电器”来说,电能转换为无线电波,再由无线电波转换成电能,这两次转换都会损失不少的能量,在大规模商用前,充电效率的提升仍是要突破的瓶颈。 2)电磁相容问题 电磁波很容易产生洩漏,当大功率的车用无线充电设备运行时,也会对周围的生物和电子设备产生影响,甚至会危害人体健康。利用封闭的自动智慧化车库安装无线充电设备是解决电磁相容比较好的途径,然而成本却是目前大规模推广的障碍。 2、标准仍待统一 无线充电产业的早期标准非常多,厂商数量占比最大的WPC,其次是PMA、A4WP等,多重标准并行。国际电工委员会IEC在2015年8月发布了电动汽车无线充电系统通用要求,其通信要求、磁场无线充电技术要求两部分正在制定中,预计2017年发布。国际标准化组织ISO正在制定电动汽车无线充电的互操作性及安全要求相关标准。 2016年5月美国标准化组织SAE正式发布了其第一个插电式混动车以及纯电动车无线充电技术的行业标准-SAETIRJ2954,该标准旨在为插电式混动车以及纯电动车的无线充电技术制定规范,包括通用、福特、丰田等11家主机厂、4家商用车、14家零部件企业支持J2954规范。 无线充电指南确定了无线充电的频段和四种不同的充电速度。其中,通用频率为85kHz频带(81.39k~90kHz);四种充电速度分别如下:其一,乘用车的普通充电用输出功率定为3.7kW(WPT1);其二,出租车等公共乘用车的普通充电输出功率定为7.7kW(WPT2);其三,欧洲为代表的地区快速充电输出功率定为11kW(WPT3);其四,其他地区的快速充电输出功率定为22kW(WPT4)等。 在标准方面,我国一直都没有相关的文件出台,在产业鼓励方面有政策出台。2016年8月24日中国电力企业联合会召开《电动汽车无线充电国家标准制定启动会》,此次会议邀请了中兴新能源等多家无线充电技术领域领先者共同参与,一同进行标准编制。这是我国真正意义上的第一个电动汽车无线充电标准,这次国家标准的制定将为电动汽车无线充电技术提供导向作用,并加强行业管理与指导,进一步推动无线充电桩的普及和应用,助力新能源汽车步入无线充电的时代。而标准从制定到出台仍有较长的周期,目前相关企业也在无标准的前提下“各自为战”,都希望抢先布局,成为标准的引领者。 图表3近期关于无线充电政策及标准
3、市场化运营条件还不成熟 有线充电是目前电动汽车主流充电方式,无线充电仅局限于部份企业试用,还没有进入大规模商业化运营阶段。但相比有线充电,无线充电仍具有较大的优势: 图表4有线充电与无线充电特性对比
然而无线充电除了上面讲的技术瓶颈之后,市场化运营仍有障碍: 无线充电技术的广泛应用首先是建立在电动汽车普及的基础上。如今,电动汽车市场潜力还没有完全释放,3年内无法形成足够市场规模的电动汽车来支撑无线充电的产业化运营。 另一方面,如果整个城市的路面下方都埋设无线充电装置,就需要整个城市乃至国家层面的城市基础设施战略规划和改造,工程浩大,周期漫长。在新能源汽车产业发展初期,国家将资源布局在充电站及充电桩建设,对无线充电的布局几乎为零,如今要大规模地兴建无线充电设施,几乎不可能。因此无线充电设施只能是有线充电设施基础上的一个补充。但就产业前景及市场空间层面来讲,无线充电潜力比有线大很多(无线充电具体应用模式参见一览众咨询发布的《2016-2025年中国电动汽车无线充电市场前景报告》)。 4、产业链企业“蓄势待发” 无线充电产业链相关企业包括车企在近两年纷纷布局该领域。国内在无线充电领域主要是软硬件供应商直接与车企合作共同推动产业的发展。 国内涉足该领域的企业主要有中兴通讯、顺络电子、硕贝德、万安科技等,近年来有众多中小型企业陆续进入,主要产品是电子元器件及芯片。 图表5国内无线充电产业链主要涉足企业
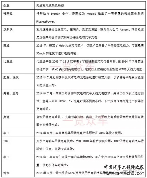
车企方面,国外大型企业均开始布局,特斯拉、沃尔沃、奥迪、宝马、奔驰等传统汽车都已经开始研发或测试旗下电动车的无线充电系统。全球通讯以及IT界的企业也将跨界进入电动汽车无线充电的新领域。 图表6国内主要企业无线充电成果及动态 |
文章网友提供,仅供学习参考,版权为原作者所有,如侵犯到
你的权益请联系542334618@126.com,我们会及时处理。











会员评价:
共0条 发表评论