稀土永磁电机的发展历史
电动汽车永磁电机技术瓶颈
电动车使用电能驱动汽车前进,在这个过程中不会产生有害气体,所以成为代替传统燃油车最有潜力的对象。
以下为文章全文:(本站微信公共账号:cartech8)

汽车零部件采购、销售通信录 填写你的培训需求,我们帮你找 招募汽车专业培训老师
前段时间,特斯拉Model 3首批车交付车主,电动汽车再次成为人们关注的焦点。 电动车使用电能驱动汽车前进,在这个过程中不会产生有害气体,所以成为代替传统燃油车最有潜力的对象。 但是你知道吗?电动车动力总成和传统的内燃车完全不同,动力系统不是发动机、离合器、变速器、差速器等组成,而是由储存电能的储能机构(ESS),将能量输出给转换器和功率控制模块(PEM),通过控制传感器感知驾驶员操作需求和路况来驱动执行电机(马达),三个环节组成,电动车由于其动力系统复杂精确,所以更像是电子设备。 在驱动马达这个环节目前小型轿车上以特斯拉为主的交流异步电机和BYD的稀土永磁电机最具代表的两种,今天就简单的给大家带来一些稀土永磁电机的知识。 早在19世纪20年代就出现了世界上第一台电机,而这台电机的转子部分就是永磁体,用来产生励磁磁场。但当时所用的永磁材料是天然磁铁矿石(Fe3O4),磁能密度很低,用它制成的电机体积庞大,不久被电励磁电机所取代。 随着技术的发展对于永磁体材料的选择也有过很多种,这其中最优异的莫过于稀土材料了,所以将采用稀土永磁材料的电机又叫做稀土永磁电机。
稀土永磁电机的机构与原理 稀土永磁同步电机从结构上看主要是由转子、端盖、及定子等部件组成的。
一般来说,永磁同步电机的定子结构与普通的感应电机的结构非常非常的相似,而主要是区别于转子的独特结构与其它电机形成了差别。 和特斯拉使用的交流感应异步电机的最大不同则是在转子上放有高质量的永磁体磁极(稀土)。 由于在转子上安放永磁体的位置有很多选择,所以永磁同步电机通常会被分为三大类:内嵌式、面贴式以及插入式。
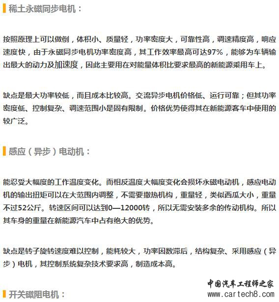
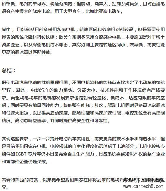
而他们的工作原理大致相同,在固定电动机定子绕组中通入三相电流,在通入电流后就会在电动机的定子绕组中形成旋转磁场,由于在转子上安装了永磁体,永磁体的磁极是固定的,根据磁极的同性相吸异性相斥的原理,在定子中产生的旋转磁场会带动转子进行旋转。 稀土永磁电机的技术瓶颈 1、控制问题 永磁电机制成后不需外界能量即可维持其磁场,但也造成从外部调节、控制其磁场极为困难。永磁发电机难以从外部调节其输出电压和功率因数,永磁直流电动机不能再用改变励磁的办法来调节其转速。 2、成本问题 由于稀土永磁目前价格还比较贵,稀土永磁电机的成本一般比电励磁电机高,这需要用它的高性能和运行费用的节省来补偿。因此永磁电机适于小功率的场合。 3、退磁问题 稀土永磁电机对于工作环境要求比较苛刻,超过180℃的稀土永磁材料将出现不可逆的退磁和失效情况;在剧烈振动或温差较大的情况下容易出现断裂;材料容易氧化腐蚀,必须进行表面涂装才能使用;稀土永磁电机对于过载十分敏感,一旦过载将导致永磁材料的退磁。 同时,稀土永磁电机的电磁负荷很高,制成后磁场难以调节,其动力控制系统要比感应电机复杂得多。传统的电机设计理论、计算方法、电机控制系统都不能适应高性能电机的研制要求。 总而言之,在稀土永磁电机研发的路上,困难重重。但是不经历风雨怎么见到彩虹,而在空难面前汽车工程师们孜孜不倦的努力最终也将突破瓶颈,大众也能受益科技带来的便利。 主流新能源汽车驱动电机的不同之处 新能源汽车的驱动电机主要有永磁同步、交流异步和开关磁阻三大类。因其不同特点,各有应用场合。
|
文章网友提供,仅供学习参考,版权为原作者所有,如侵犯到
你的权益请联系542334618@126.com,我们会及时处理。











会员评价:
共0条 发表评论