电池老化 如何最大化汽车电池包的运行时间?
随着电动汽车的数量和行驶时间的不断增长,电池包内无规律的电池单元老化正在成为一个长期问题。
以下为文章全文:(本站微信公共账号:cartech8)

汽车零部件采购、销售通信录 填写你的培训需求,我们帮你找 招募汽车专业培训老师
对EV或PHEV而言,性能等同于电池动力支持的可行驶距离。EV和PHEV供应商不仅要提供高电池性能,还要提供数年的包括最短行驶距离的保修服务,以保持竞争力。随着电动汽车的数量和行驶时间的不断增长,电池包内无规律的电池单元老化正在成为一个长期问题。 由串联连接、高能量密度、高峰值功率的锂聚合物或磷酸铁锂(LiFePO4)电池单元组成的大电池包,广泛用于从纯电动车辆(EV或BEV)、油电混合动力车辆(HEV)、插电式混合动力车辆(PHEV)到能源存储系统(ESS)的各类应用中。特别是电动汽车市场,预计会对大型串联/并联电池单元阵列产生巨大需求。2016年全球PHEV汽车销量为77.5万辆,预计2017年销量为113万辆。尽管对大容量电池单元的需求不断增长,电池价格仍然相当高,构成EV或PHEV中价格最高的组件,支持续航小几百公里的电池价格通常在10,000美元左右。高成本可以通过使用低成本/翻新的电池单元来化解,但此类电池单元也将具有更大的容量不匹配性,进而减少单次充电后的可用运行时间或可行驶距离。即便是较高成本、较高质量的电池单元,重复使用后也会老化且不匹配。提高具有不匹配电池单元的电池包容量有两种办法:一种是从一开始就使用更大的电池,但这样做的性价比不高;另一种是使用主动均衡,这是一种新技术,可以恢复电池包中的电池容量,快速增强动力。 全串联电池单元需要均衡 当电池包中的每个电池单元具有相同的充电状态(SoC)时,我们说电池包中的电池单元是均衡的。SoC是指当电池充电和放电时,单个电池的当前剩余容量相对于其最大容量的比例。例如,一个10安时的电池单元若有5安时的剩余容量,则其SoC为50%。所有电池单元都必须保持在某一SoC范围内,以避免损坏电池或缩短寿命。SoC的允许最小和最大值因应用而异。在电池运行时间至关重要的应用中,所有电池单元可以在20%的最小SoC和100%的最大SoC(或满电状态)之间工作。需要最长电池寿命的应用可能会将SoC范围限制在最小30%到最大70%之间。这些是电动汽车和电网储存系统的典型SoC限制,它们使用非常大且昂贵的电池,更换成本极高。电池管理系统(BMS)的主要作用是严密监控电池包中的所有单元,确保没有任何电池单元充电或放电超出该应用的最小和最大SoC限值。 对于串联/并联电池单元阵列,一般可以认为并联连接的电池单元彼此之间会自动均衡。也就是说,随着时间推移,只要电池单元端子之间存在导电路径,并联连接的电池单元之间的充电状态就会自动均衡。同样可以认为,串联连接的电池单元的充电状态会随着时间推移而出现差异,原因有多方面。整个电池包中的温度梯度、阻抗、自放电速率或各电池单元负载之间的差异,可能导致SoC逐渐变化。尽管电池包充电和放电电流有助于使这些电池单元间差异变小,但除非周期性地均衡电池单元,否则累积的不匹配性将会有增无减。补偿电池单元的SoC渐变是均衡串联电池的最基本原因。通常情况下,被动或耗散均衡方案足以重新均衡电池包中容量接近的电池单元的SoC。 如图1a所示,被动均衡既简单又便宜。然而,被动均衡也非常缓慢,会在电池包内部产生有害的热量,均衡结果是将所有电池单元的剩余容量减少到与电池包中SoC最低的电池单元一致。此外,被动均衡缺乏能力有效解决另一种常见现象——容量不匹配引起的SoC误差。所有电池单元在老化时都会损失容量,损失速率往往不同,原因类似于串联电池单元的充电状态随着时间推移而出现差异。电池包电流均等地流入和流出所有串联电池单元,因此电池包的可用容量取决于电池包中容量最低的电池单元。只有图1b和图1c所示的主动均衡方法可以让电荷在整个电池包中重新分配,补偿电池单元间不匹配所造成的容量损失。
图1. 电池单元均衡典型拓扑结构。 电池单元间不匹配会显著缩短运行时间 电池单元间的容量或SoC不匹配可能会严重降低电池包可用容量,除非均衡电池单元。为使电池包容量最大化,要求在电池包充电和放电期间,电池单元是均衡的。在图2所示的例子中,一个10单元串联电池包由(标称)100 安时电池单元组成,最小容量单元与最大容量单元的容量误差为±10%,对该电池包充电和放电,直至达到预定SoC限值。如果SoC值限制在30%和70%之间,并且不进行均衡,则经过一次完全充电/放电循环之后,电池包可用容量相对于理论可用容量减少25%。被动均衡理论上可以在电池包充电阶段均衡各电池单元的SoC,但在放电期间,无法阻止第10个单元先于其他单元达到30%的SoC水平。即使在电池包充电期间进行被动均衡,在电池包放电期间也会损失可观的容量(不可用)。只有主动均衡解决方案才能恢复容量,在电池包放电期间将电荷从高SoC单元重新分配给低SoC单元。
图2. 电池单元间不匹配导致电池包容量损失的例子。 图3显示了使用理想主动均衡功能可以100%恢复因电池单元间不匹配而导致的容量损失。在稳态使用期间,当电池包从70% SoC 的完全充电状态放电时,必须从第1个单元(最高容量电池单元)中取出存储的电荷并转移到第10个单元(最低容量电池单元),否则第10个单元会先于其他单元达到最小30%的SoC点,导致电池包必须停止放电以防寿命进一步缩短。类似地,在充电阶段必须将电荷从第10个单元中移除,重新分配到第1个单元,否则第10个单元会率先达到70%的SoC上限,导致充电周期必须停止。在电池包使用寿命中的某个时间点,电池单元老化的差异将不可避免地造成电池单元之间的容量不匹配。只有主动均衡解决方案才能恢复容量,根据需要将电荷从高SoC单元重新分配给低SoC单元。为在电池包使用寿命期间实现最大容量,需要通过主动均衡解决方案来给单个电池单元有效充电和放电,以使整个电池包维持SoC均衡。
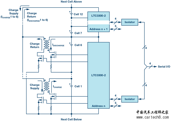
图3. 理想主动均衡实现容量恢复。 高效率、双向均衡提供最高容量恢复 LTC3300-2(见图4)是专为满足高性能主动均衡需求而设计的新产品。高效率、双向、主动均衡控制IC LTC3300-2是高性能BMS系统的关键组成部分。每个IC可以同时均衡多达6个串联连接的锂离子或磷酸铁锂电池单元。
图4. LTC3300-2高效率、双向、多电池单元主动均衡器。 通过在选定电池单元和一个由多达12个或更多相邻电池单元组成的子电池包之间重新分配电荷来实现SoC均衡。均衡决策和均衡算法必须由另外的电芯监控器件和控制LTC3300-2的系统处理器来处理。电池单元放电时,电荷从选定电池单元重新分配到整组相邻电池单元(12个或更多)。类似地,电池单元充电时,电荷从整组相邻电池单元(12个或更多)转移到选定电池单元。所有均衡器可以沿任一方向同时工作,以尽量缩短电池包均衡时间。LTC3300-2有一个兼容SPI总线的串行端口。器件可以利用数字隔离器并联连接。多个器件由A0到A4引脚来确定器件地址唯一标识。LTC3300-2的串行接口由4个引脚组成:CSBI、SCKI、SDI和SDO。如果需要,SDO和SDI引脚可以连接在一起,形成单个双向端口。5个地址引脚(A0到A4)设置器件地址。所有与串行通信相关的引脚都是电压模式,其电平以VREG和V-电源为基准。 LTC3300-2中的每个均衡器都使用非隔离边界模式同步反激式功率级,以实现每个电池单元的高效充电和放电。6个均衡器各自都需要自己的变压器。每个变压器的原边连接在要均衡的电池单元两端,副边连接在12个或更多的相邻电池单元上,包括要均衡的电池单元。副边的电池单元数量仅受外部器件的击穿电压限制。电池单元的充电和放电电流由外部检测电阻结合相应的外部开关和变压器调整来设置,最高达到10 A以上。高效率是通过同步操作和适当的器件选择来实现的。各均衡器通过BMS系统处理器使能,并且保持使能状态,直到BMS命令均衡停止或检测到故障状态。 均衡器效率问题 电池包面临的最大克星之一是热量。高环境温度会让电池寿命和性能迅速降低。遗憾的是,在大电流电池系统中,为了延长运行时间或实现电池包快速充电,均衡电流也必须很大。均衡器效率低下会导致电池系统内部产生有害的热量,必须通过减少给定时间内可运行的均衡器数量或昂贵的散热方法来解决。如图5所示,LTC3300-2在充电和放电方向均实现90%以上的效率,相对于均衡器功耗相同但效率为80%的解决方案,前者的均衡电流可以增加一倍以上。此外,更高的均衡器效率会产生更有效的电荷再分配,进而实现更有效的容量恢复和更快的充电。
图5. LTC3300-2功率级性能。 结论 诸如EV、PHEV和ESS之类的新应用正在迅速增多。消费者始终期望电池使用寿命长,运行可靠,无性能损失。无论使用电池还是汽油作为动力,人们都要求汽车能运行五年以上没有任何明显的性能下降。对EV或PHEV而言,性能等同于电池动力支持的可行驶距离。EV和PHEV供应商不仅要提供高电池性能,还要提供数年的包括最短行驶距离的保修服务,以保持竞争力。随着电动汽车的数量和行驶时间的不断增长,电池包内无规律的电池单元老化正在成为一个长期问题,这也是运行时间缩短的主要原因。串联连接的电池运行时间总是受到电池包中最低容量电池单元的限制。一个较弱的电池单元就能拖累整个电池包。对于车辆供应商,由于行驶距离不足而更换或翻新保修期内的电池是非常不划算的。为防止此类代价巨大的事件发生,可以为每个单元使用更大、更昂贵的电池,或者采用LTC3300-2等高性能主动均衡器来补偿电池单元不均匀老化引起的单元间容量不匹配问题。LTC3300-2可以让严重不匹配的电池包拥有与电池单元完全匹配且平均容量相同的电池包不相上下的运行时间。 |
文章网友提供,仅供学习参考,版权为原作者所有,如侵犯到
你的权益请联系542334618@126.com,我们会及时处理。












会员评价:
共0条 发表评论